近日,首个国产新冠口服药厂商——确凿生物再次递表港交所,开启赴港上市之路。据了解,在2022年和本年2月,确凿生物就曾两度递表港交所云开体育,但尔后并未有发扬,直到这次再次递表。
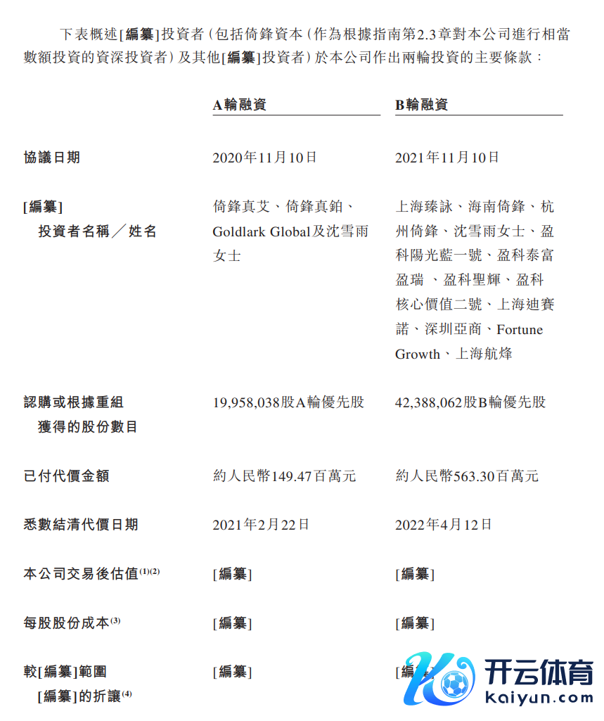
值得留心的是,确凿生物背后荫藏着一家来自深圳的着名创投契构——倚锋成本。该机构曾相接两轮领投确凿生物:2020年11月,独家领投确凿生物A轮融资;2021年8月,领投确凿生物1亿好意思元B轮融资。
公司仍未终了盈利
招股书深切,确凿生物是一家建立于2012年,以创新研发为驱能源的生物科技公司,专注于疗养病毒感染、肿瘤及心脑血管疾病的创新药物的开发、制造和交易化。
确凿生物的中枢居品阿兹夫定当作1.1类原创新药,2021年7月取得国度药监局用于疗养HIV感染附条目批准上市,并于2022年7月取得国度药监局用于疗养COVID-19附条目批准上市,成为首款中国公司研发的获国度药监局批准用于疗养COVID-19的口服抗病毒药物。现在已累计销售跳跃1000万瓶,其安全性与有用性在确凿宇宙数据中及由寥落第三方发表的177篇论文中得到了阐述。
在完成系数必需的研发使命后,确凿生物于2025年7月提交了将附条目批准转为通例批准的恳求,并预期将于2026年上半年取得通例批准。同期,凭借私有的双靶点作用机制,阿兹夫定已成为全球首个核苷类逆转录酶与Vif遏止剂双靶点遏止的HIV感染疗养决议。确凿生物亦正在收敛拓展新的符合症及调处疗法。
在阿兹夫定以外,确凿生物的中枢居品还包括用于疗养非小细胞肺癌、恶性肿瘤以及急性缺血性脑卒中的多款药物。不外,现在确凿生物的主要收入一经来自首个交易化居品阿兹夫定,且绝大部分收入是依靠复星医药进行交易化。
确凿生物主要把柄复星医药条约于阿兹夫定在中国取得上市批准后,向复星医药产业销售阿兹夫定。确凿生物与复星医药产业的配合始于2022年。于2023年,确凿生物仅有复星医药产业又名客户,而确凿生物于2023年向复星医药产业的总销售额为东说念主民币3.44亿元。于2024年,确凿生物前五大客户占确凿生物总收入的99.6%,其中复星医药产业占99.2%,总销售额为东说念主民币2.36亿元。
除复星医药产业外,确凿生物于2024年的其他前五大客户(当作确凿生物的分销商,主要从事药品销售)合共为确凿生物孝顺总收入约0.4%或占销售额约东说念主民币100万元,且个别占确凿生物总收入0.2%以下或占销售额东说念主民币50万元以下。鉴于阛阓景色的收敛变化并洽商到两边的最好利益,确凿生物于2024年9月与复星医药产业签订变更条约,收回应星医药条约项下的交易化权益。
确凿生物在间隔复星医药条约后礼聘经销商销售阿兹夫定。为止2025年6月30日,确凿生物与65家线下分销商及九家在线分销商签订分销条约,并制定及实施全面的计谋以惩办确凿生物的分销商。确凿生物瞻望2025年的收入将主要来自对分销商的销售。
天然确凿生物正迟缓开脱对复星医药的依赖,但现在其收入仍不巩固且处于亏空之中。招股书深切,2023年至2025年上半年,公司终了营业收入永别为3.44亿元、2.38亿元和1653万元,永别亏空7.84亿元、4004万元和1.65亿元。

关于亏空,确凿生物暗示,2023年的净亏空主要由于(i)确凿生物鉴于COVID-19的情况洽商到居品的到期日及适销性,对制制品作出大幅存货撇减,因而产生毛损;(ii)确凿生物的中枢居品过火他候选药物产生紧要研发用度;(iii)年内产生行政开支;及(iv)可鼎新可赎回优先股的公允价值亏空。2024年净亏空减少,主要由于同庚确凿生物因存货撇减金额减少而录得毛利。而2025年上半年的亏空主要归因于(i)确凿生物的中枢居品过火他候选药物产生多数研发开支;(ii)存货撇减产生毛损;及(iii)期内产生行政开支。
两轮融资共召募资金7.13亿元
招股书深切,现在确凿生物的掌舵东说念主,公司董事长、执行董事、首席执行官、首席科学官及主要鼓吹——杜锦发领有丰富的研发驱散和教化。
杜锦发现在已70岁,于2019年9月26日获委任为董事并于2022年8月1日调任为执行董事并获委任为董事长。他主要厚爱集团的总体惩办及研发使命,何况是阿兹夫定(用于疗养COVID-19)、哆希替尼和CL-197的发明者之一。
杜锦发在生物科技行业的药物研发方面领有跳跃31年教化,1992年至1998年,杜锦发于好意思国佐治亚大学从事抗病毒及抗肿瘤药物的博士后商议。2001年至2011年,杜锦发任职于PharmassetInc.担任化学商议副总监,并主要厚爱引导核苷抗丙肝药物的研发神志。于该时分,杜锦发(当作发明者之一)参与了索非布韦(亦被称为索华迪,一种创新性的丙肝调养药)的研发使命,该药物于2014年荣获盖伦基金会颁发的盖伦奖。《细胞》杂志辩驳指出,索非布韦对疗养HCV的孝顺被视为现代最紧要的大家卫生配置之一。
2012年至2015年,杜锦发在GileadSciences,Inc.担任二级高等商议科学家,主要厚爱新式抗病毒药物的商议。2015年8月至2018年12月,杜锦发担任好意思泰宝(一家由杜锦发我方创立的生物科技公司)首席执行官兼首席科学官,主要厚爱监督新式药物的研发使命及公司的肤浅惩办。于该时分,杜锦发发明两种候选药物,即哆希替尼及CL-197。
不外,确凿生物的最大鼓吹并非杜锦发,而是确凿生物的创举东说念主及控股鼓吹王向阳,他通过三联创投及Creative Summit组成确凿生物的一组控股鼓吹,现在王向阳限度48.12%的股权。

而确凿生物的中枢居品阿兹夫定率先由郑州大学开发。北京兴宇中科投资有限公司(一家由王向阳限度的公司)于2011年12月16日与郑州大学签订时代转让条约,以收购阿兹夫定的学问产权。
其他鼓吹层面,确凿生物在上市前完成过两轮融资,共召募资金7.13亿元,投资方包括倚锋成本、盈科成本、亚商成本等。

其中,倚锋成本为一家专注于医疗与健康鸿沟的资深投资机构,尤其在生物医学与高端医疗斥地鸿沟的风险投资及私募股权投资方面具有深厚教化,惩办钞票限制约达东说念主民币70亿元。其深入探索医疗健康产业的后劲,并在全球投资逾100家着名企业。
此外,倚锋成本的实控东说念主朱晋桥也于2022年4月12日获委任为确凿生物董事,并于2022年8月1日调任为非执行董事。他主要厚爱提供带领及监督集团的惩办及营运。
校对:彭其华云开体育
